beat365官方网站是经教育部批准成立的民办普通本科院校,现面向社会各界公开招聘以下专业优秀人才,竭诚欢迎各界英才加入beat365官网。
一、招聘岗位及要求
1.基本条件
(1)遵守国家宪法和法律、品行良好。
(2)忠诚于教育事业,恪守学术规范,具有优良的学风和高尚的师德。
(3)具备扎实的专业基础知识、较高的学术水平、较强的教学能力,以及应聘岗位所需的专业知识或者技能。
(4)身心健康,能够履行相关工作职责。
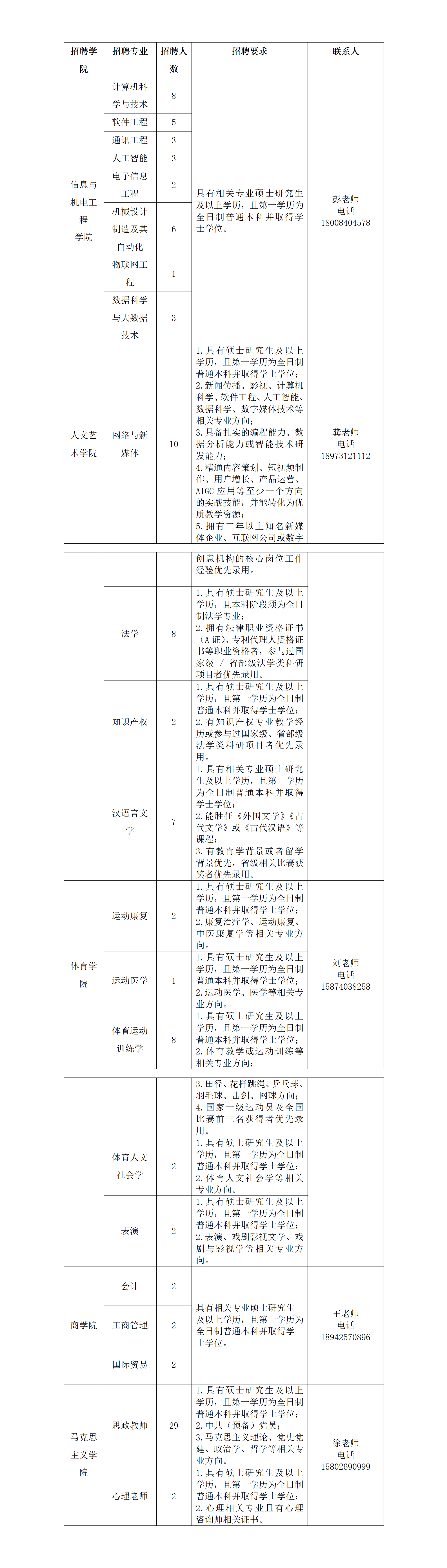
2.招聘岗位
专任教师:

辅导员:
(1)硕士研究生及以上学历。在校期间当过班长和学生会主要干部可放宽至本科学历;专业不限,思政、教育、心理健康类专业优先。
(2)中共党员(含预备党员)。
(3)有志于从事高校学生思政工作,热情积极主动,有良好的文化素养和道德品质,认同学校办学理念,有强烈的事业心、 工作责任感和团队精神。
(4)年龄28周岁以下(1997年9月1日后出生)。
(5)需入住学生宿舍楼。
二、薪资待遇
1.根据岗位需求待遇面议。
2.缴纳五险一金。
3.组织参加高校教师资格证、高校序列职称评审。
三、应聘方式
请有意者扫描下方二维码填写报名信息,并将个人简历及相关佐证材料(国外学历的必须提供教育部留学服务中心认证)发送至人力资源处邮箱:hieu_hr@163.com,邮件主题请注明:“ 姓名—性别—年龄—最高学历—专业—应聘教师岗位 ”,如:张三—男—25岁—硕士研究生—电子商务—专任教师。
招聘报名及面试不收取任何费用,没有任何代理合作招聘,谨防诈骗。

beat365官方网站
2025年10月24日



